भारत सरकार
GOVERNMENT OF INDIA
Skip to main Content
Skip to Main Content
Screen Reader
Screen Reader Link
Sitemap
Sitemap Link
Accessibility Tools
Accessibility Tools
×
Color Contrast
Dark Color Contrast
Normal or Regular Color Contrast
Text Size
Advanced Marine Station for Ocean Biology
Deep Ocean Mission
National Institute of Ocean Technology
Ministry of Earth Sciences, Government of India
Mobile Togggle Button
Home
About Us
About AMSOB
Deep Ocean Mission
Organisational Chart
News
Who's Who
R&D Opportunities
Contact
Login
Login
login
×
User Name
Password
Forgot Password ?
Reload Captcha Icon
Reload Captcha Icon
Enter Captcha
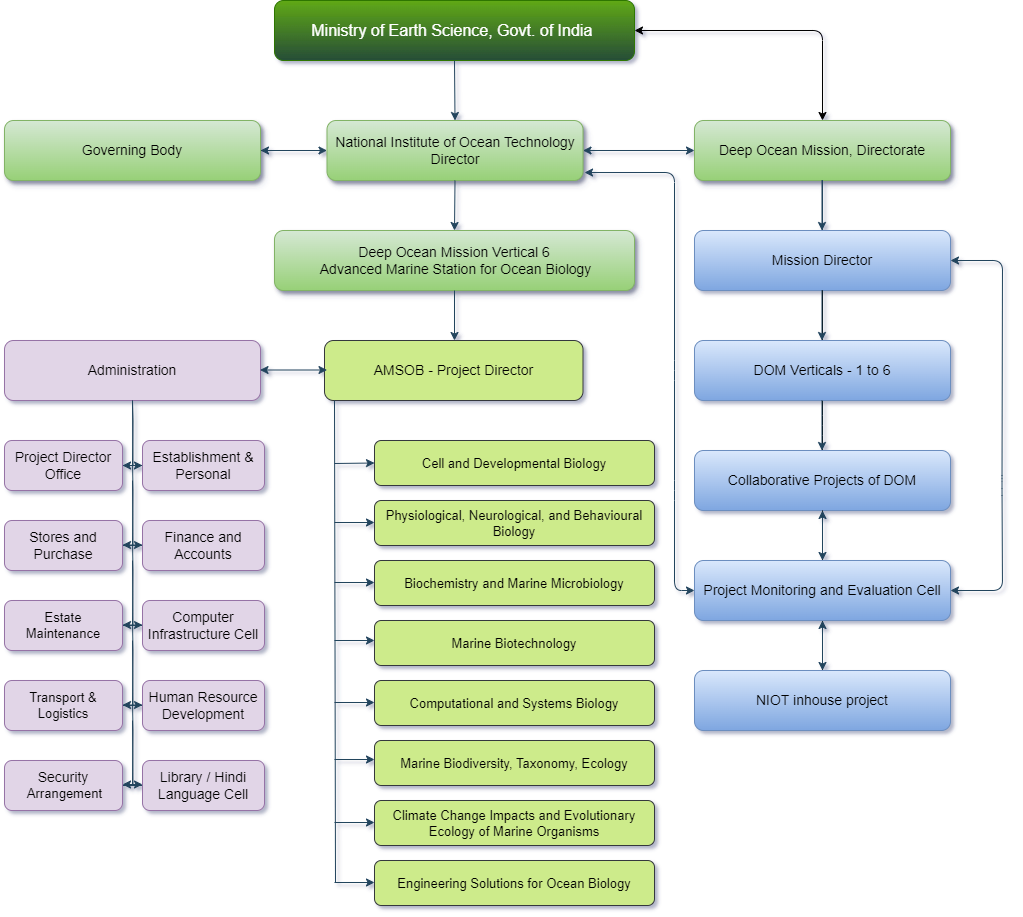
AMSOB-Organisational Chart
Organisational-Chart
Home
Organisational Chart